ᠣᠳᠣᠬᠠᠨᠳᠤ ᠵᠠᠬᠠ ᠳᠡᠯᠭᠡᠭᠦᠷ ᠳᠡᠭᠡᠷᠡ ᠬᠤᠳᠠᠯᠳᠤᠵᠤ ᠪᠠᠢᠭᠠ ᠵᠢᠮᠢᠰ ᠲᠤ᠌ 《 ᠵᠦᠷᠵᠢᠯᠢᠭ 》 ( 柚子) ᠬᠡᠰᠡᠨ ᠦᠰᠦᠭᠲᠠᠢ ᠵᠢᠮᠢᠰ ᠮᠠᠰᠢ ᠣᠯᠠᠨ ᠪᠤᠢ ᠃
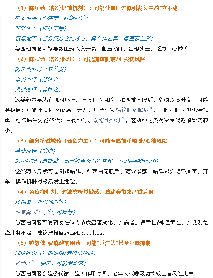
ᠠᠩᠬᠠᠷᠤᠭᠤᠰᠢᠲᠠᠢᠨᠢ ᠄ ᠵᠠᠷᠢᠮ ᠡᠮᠢ ᠤᠤᠭᠤᠬᠤ ᠦᠶᠡ ᠳ᠋ᠥ 《 ᠵᠦᠷᠵᠢᠯᠢᠭ ᠦᠨᠦᠷ 》 ᠲᠠᠢ ᠵᠢᠮᠢᠰ ᠢ᠋ ᠬᠠᠮᠳᠤ ᠢᠳᠡᠪᠡᠯ ᠂ ᠡᠮᠤᠨ ᠦᠢᠯᠡᠳᠦᠯᠨᠢ 《 ᠤᠢᠯᠡᠳᠦᠯ ᠢ᠋ᠶ᠋ᠠᠨ ᠠᠯᠳᠠᠵᠤ 》 ᠂ ᠴᠢᠨᠠᠭᠰᠢᠯᠠᠪᠠᠯ ᠡᠷᠡᠭᠦᠯ ᠮᠡᠨᠳᠦᠶᠢᠨ ᠠᠶᠤᠯ ᠲᠦᠭᠰᠢᠭᠦᠷᠢᠶᠢ ᠠᠪᠴᠢᠷᠠᠳᠠᠭ ᠃ ᠵᠦᠷᠵᠢᠯᠢᠭ ᠂ ᠢᠯᠠᠩᠭᠤᠶᠠ ᠲᠥᠪᠡᠳ ᠵᠦᠷᠵᠢᠯᠢᠭᠲᠤ ᠹᠦᠷᠠᠨᠤ ᠦᠨᠦᠷᠲᠦ ᠪᠤᠷᠴᠠᠭᠤᠨ ᠡᠳ᠋ᠤᠨ ᠲᠥᠷᠥᠯᠤᠨ ᠪᠣᠳᠠᠰ ᠠᠭᠤᠯᠳᠠᠭ ᠂ ᠡᠶ᠋ᠢᠮᠦᠷᠬᠦ ᠪᠦᠷᠢᠯᠳᠦᠬᠦᠨᠨᠢ ᠡᠯᠢᠭᠡᠨ ᠳᠣᠲᠣᠷᠠᠬᠢ ᠨᠢᠭᠡ ᠵᠤᠢᠯᠤᠨ ᠢᠰᠬᠡᠭᠦᠷ ( CYP 3 A 4 ᠭᠡᠬᠦ ᠨᠢᠭᠡ ᠵᠤᠢᠯᠤᠨ ᠡᠮᠤᠨ ᠰᠣᠯᠢᠯᠴᠠᠭᠠᠨᠤ ᠢᠰᠬᠡᠭᠦᠷ ᠪᠤᠯᠤᠨᠠ ᠂ ᠡᠨᠡ ᠨᠢ ᠨᠠᠷᠢᠨ ᠭᠡᠳᠡᠰᠦᠨᠤ ᠰᠠᠯᠢᠰᠤᠲᠤ ᠪᠦᠷᠬᠦᠪᠴᠢ ᠲᠤᠳᠤᠷᠠ ᠪᠠᠰᠠ ᠪᠣᠶ )ᠢ ᠬᠣᠷᠢᠭ᠍ᠯᠠᠳᠠᠭ ᠃ ᠭᠡᠲᠡᠯᠡ ᠮᠠᠨᠤ ᠤᠣᠭᠤᠳᠠᠭ ᠮᠠᠰᠢ ᠣᠯᠠᠨ ᠡᠮᠲᠦ ᠪᠣᠳᠠᠰ ᠨᠢ ᠪᠦᠷ ᠡᠨᠡ ᠬᠦ᠌ ᠢᠰᠬᠡᠭᠦᠷᠲᠤ ᠲᠦᠰᠢᠭᠯᠡᠨ ᠪᠣᠳᠠᠰᠤᠨ ᠰᠣᠯᠢᠯᠴᠠᠭᠠ ᠬᠢᠵᠦ ᠵᠠᠳᠠᠷᠠᠳᠠᠭ - ᠢᠰᠬᠡᠭᠦᠷ ᠬᠣᠷᠢᠭ᠍ᠯᠠᠪᠠᠯ ᠂ ᠡᠮᠲᠦ ᠪᠣᠳᠠᠰ ᠢ᠋ ᠬᠡᠪᠤᠨ ᠪᠠᠶ᠋ᠢᠳᠠᠯᠢᠶᠠᠷ 《 ᠰᠢᠩᠭᠡᠭᠡᠬᠦ 》ᠶᠢᠨ ᠠᠷᠭᠠ ᠦᠭᠡᠢ ᠪᠣᠯᠵᠤ ᠂ ᠴᠢᠰᠤᠨ ᠳᠣᠲᠣᠷᠠ ᠬᠤᠷᠠᠮᠳᠤᠬᠤ ᠲᠤᠲᠤᠮ ᠠᠷᠪᠢᠳᠴᠤ ᠂ 《 ᠬᠡᠲᠦᠷᠡᠲᠡᠯᠡ ᠡᠮ ᠤᠤᠭᠤᠭᠰᠠᠨ 》ᠲᠠᠢ ᠠᠳᠠᠯᠢ ᠪᠣᠯᠵᠤ ᠂ ᠭᠠᠵᠢᠭᠤ ᠦᠢᠯᠡᠳᠦᠯ ᠭᠠᠷᠬᠤ ᠠᠶᠤᠯ ᠠᠶᠠᠨᠳᠠᠭᠠᠨ ᠶᠡᠬᠡ ᠬᠡᠮᠵᠢᠶᠡᠪᠠᠷ ᠳᠡᠭᠡᠭᠰᠢᠯᠡᠳᠡᠭ ᠃
ᠠᠩᠬᠠᠷᠤᠭᠤᠰᠢᠲᠠᠶᠨᠢ ᠄ ᠡᠮᠤᠨ ᠪᠣᠳᠠᠰᠤᠨ ᠰᠣᠯᠢᠯᠴᠠᠭᠠᠳᠤ ᠦᠵᠡᠭᠦᠯᠬᠦ ᠨᠥᠯᠥᠭᠡ ᠪᠡᠷ ᠬᠠᠮᠤᠭ ᠲᠣᠳᠣᠷᠬᠠᠶ ᠂ ᠭᠡᠷᠡᠴᠢ ᠪᠠᠷᠢᠮᠲᠠ ᠪᠡᠷ ᠬᠠᠮᠤᠭ ᠭᠦᠢᠴᠡᠳ ᠪᠠᠶ᠋ᠢᠳᠠᠭᠨᠢ 《 ᠵᠦᠷᠵᠢᠯᠢᠭ / ᠦᠵᠦᠮᠤᠨ ᠵᠦᠷᠵᠢᠯᠢᠭ ( grapefruit ) 》 ᠪᠣᠯᠤᠨᠠ ᠂ ᠬᠠᠷᠢᠨ ᠪᠢᠳᠡᠨᠤ ᠨᠠᠢ᠍ᠮᠠᠨ ᠰᠠᠷᠠᠶᠢᠨ ᠲᠡᠷᠭᠡᠯ ᠪᠠᠶᠠᠷ ᠲᠤ᠌ ᠦᠷᠭᠦᠯᠵᠢ ᠲᠣᠬᠢᠶᠠᠯᠳᠤᠳᠠᠭ 《 ᠵᠦᠷᠵᠢᠯᠢᠭ / ᠪᠠᠯ ᠵᠦᠷᠵᠢᠯᠢᠭ / ᠸᠸᠨ ᠳ᠋ᠠᠨ / ᠱᠠ ᠲᠢᠶᠠᠨ ᠵᠦᠷᠵᠢᠯᠢᠭ ( pomelo ) 》 ᠪᠢᠰᠢ ᠶᠤᠮ ᠃
ᠳᠣᠣᠷᠠᠬᠢ ᠬᠡᠳᠦᠨ ᠲᠥᠷᠥᠯᠤᠨ ᠡᠮᠢ ᠶᠠᠭᠠᠬᠢᠭ᠍ᠰᠠᠨ ᠴᠤ᠌ 《 ᠵᠦᠷᠵᠢᠯᠢᠭ / ᠦᠵᠦᠮᠤᠨ ᠵᠦᠷᠵᠢᠯᠢᠭ 》ᠲᠠᠢ ᠬᠠᠮᠲᠤ ᠤᠣᠭᠤᠵᠤ ᠪᠣᠯᠬᠤ ᠦᠭᠡᠢ !
