ᠲᠡᠷᠢᠭᠦᠨ ᠬᠠᠭᠤᠳᠠᠰᠤ
ᠰᠣᠨᠢᠨ ᠮᠡᠳᠡᠭᠡ
ᠢᠯᠡ ᠵᠠᠰᠠᠭ
ᠦᠢᠯᠡᠴᠢᠯᠡᠭᠡ
《 ᠰᠠᠭ᠋ᠠᠳ ᠦᠭᠡᠢ ᠨᠡᠪᠲᠡᠷᠡᠬᠦ ᠵᠠᠮ 》 ᠵᠶ᠋ᠠᠷ ᠴᠢᠳᠠᠪᠣᠷᠢᠲᠠᠨ᠎ᠢ ᠣᠷᠣᠭᠤᠯᠤᠨ ᠠᠪᠴᠢᠷᠠᠬᠤ
ᠠᠵᠢᠯ ᠦᠢ᠍ᠯᠡᠰ᠎ᠤᠨ ᠨᠢᠭᠡᠴᠢ ᠵᠢᠨ ᠠᠵᠢᠯᠲᠠᠨ ᠤᠷᠢᠵᠤ ᠡᠯᠰᠡᠬᠦ ᠮᠡᠳᠡᠭᠡ ᠵᠠᠩᠭᠢ
ᠦᠢᠯᠡᠴᠢᠯᠡᠭᠡ   -   ᠲᠠᠨ᠎ᠳᠤ ᠦᠢᠯᠡᠴᠢᠯᠡᠬᠦ᠌
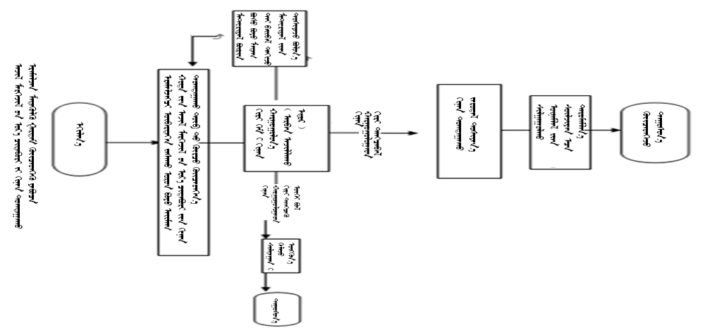
ᠠᠵᠢᠯ ᠮᠡᠷᠭᠡᠵᠢᠯ᠎ᠤᠨ ᠤᠷ᠎ᠠ ᠴᠢᠳᠠᠪᠤᠷᠢ ᠵᠢ ᠬᠢᠨᠠᠨ ᠲᠤᠭᠳᠠᠭ᠋ᠠᠬᠤ ᠡᠷᠡᠮᠡᠯᠵᠡᠨ ᠮᠡᠳᠡᠬᠦᠯᠬᠦ ᠭᠠᠷᠳᠠᠮ ᠭᠦᠢ᠍ᠴᠡᠳᠭᠡᠬᠦ ᠶᠠᠪᠤᠴᠠ
ᠨᠡᠶ᠋ᠢᠲᠡᠯᠡᠭᠰᠡᠨ ᠴᠠᠭ᠄ 2022-10-08

申报职业技能鉴定.jpg

ᠢᠷᠡᠯᠲᠡ᠄ ᠥᠪᠡᠷᠲᠡᠭᠡᠨ ᠵᠠᠰᠠᠬᠤ ᠣᠷᠣᠨ᠎ᠤ ᠬᠥᠮᠦᠨ᠎ᠤ ᠬᠦᠴᠦᠨ᠎ᠤ ᠡᠬᠢ ᠪᠠᠶᠠᠯᠢᠭ ᠪᠠ ᠨᠡᠶ᠋ᠢᠭᠡᠮ᠎ᠤᠨ ᠪᠠᠲᠤᠯᠠᠭ᠎ᠠ ᠵᠢᠨ ᠲᠢᠩᠬᠢᠮ
          
ᠬᠠᠮᠢᠶ᠎ᠡ ᠪᠦᠬᠦᠢ ᠰᠣᠨᠢᠨ
ᠨᠠᠰᠤᠵᠢᠯ᠎ᠤᠨ ᠳᠠᠭ᠋ᠠᠳᠬᠠᠯ᠎ᠤᠨ ᠬᠠᠷᠢᠴᠠᠭ᠎ᠠ ᠵᠢ ᠰᠢᠯᠵᠢᠬᠦᠯᠬᠦ ᠪᠠ ᠵᠠᠯᠭ᠋ᠠᠬᠤ ᠡᠷᠡᠮᠡᠯᠵᠡᠯ ᠭᠦᠢ᠍ᠴᠡᠳᠭᠡᠬᠦ ᠶᠠᠪᠤᠴᠠ
ᠪᠠᠢ᠌ᠭᠤᠯᠭ᠎ᠠ ᠠᠵᠢᠯ ᠦᠢ᠍ᠯᠡᠰ᠎ᠤᠨ ᠨᠢᠭᠡᠴᠡ ᠵᠢᠨ ᠨᠠᠰᠤᠵᠢᠯ᠎ᠤᠨ ᠳᠠᠭ᠋ᠠᠳᠬᠠᠯ᠎ᠤᠨ ᠬᠠᠷᠢᠴᠠᠭ᠎ᠠ ᠵᠢ ᠤᠷᠤᠨ᠎ᠤ ᠲᠤᠳᠤᠷ᠎ᠠ ᠳᠦᠷᠢᠮ᠎ᠤᠨ ᠲᠤᠳᠤᠷ᠎ᠠ ᠰᠢᠯᠵᠢᠬᠦᠯᠦᠨ ᠭᠠᠷᠭ᠋ᠠᠬᠤ ᠶᠠᠪᠤᠴᠠ
ᠪᠠᠢ᠌ᠭᠤᠯᠭ᠎ᠠ ᠠᠵᠢᠯ ᠦᠢ᠍ᠯᠡᠰ᠎ᠤᠨ ᠨᠢᠭᠡᠴᠡ ᠵᠢᠨ ᠨᠠᠰᠤᠵᠢᠯ᠎ᠤᠨ ᠳᠠᠭ᠋ᠠᠳᠬᠠᠯ᠎ᠤᠨ ᠬᠠᠷᠢᠴᠠᠭ᠎ᠠ ᠵᠢ ᠤᠷᠤᠨ᠎ᠤ ᠲᠤᠳᠤᠷ᠎ᠠ ᠳᠦᠷᠢᠮ᠎ᠤᠨ ᠲᠤᠳᠤᠷ᠎ᠠ ᠰᠢᠯᠵᠢᠬᠦᠯᠦᠨ ᠤᠷᠤᠭᠤᠯᠬᠤ ᠶᠠᠪᠤᠴᠠ
ᠪᠠᠢ᠌ᠭᠤᠯᠭ᠎ᠠ ᠠᠵᠢᠯ ᠦᠢ᠍ᠯᠡᠰ᠎ᠤᠨ ᠨᠢᠭᠡᠴᠡ ᠵᠢᠨ ᠳᠠᠭ᠋ᠠᠳᠬᠠᠯ᠎ᠳᠤ ᠤᠷᠤᠯᠴᠠᠭᠴᠢ ᠵᠢᠨ ᠡᠪᠡᠳᠴᠢᠨ ᠵᠡᠮᠳᠡᠭ᠎ᠤᠨ ᠨᠡᠮᠡᠭᠦᠷᠢ ᠡᠷᠡᠮᠡᠯᠵᠡᠨ ᠠᠪᠬᠤ
《ᠥᠪᠥᠷ ᠮᠣᠩᠭᠣᠯ᠎ᠤᠨ ᠥᠪᠡᠷᠲᠡᠭᠡᠨ ᠵᠠᠰᠠᠬᠤ ᠣᠷᠣᠨ᠎ᠤ ᠠᠵᠢᠯ ᠮᠡᠷᠭᠡᠵᠢᠯ᠎ᠤᠨ ᠤᠷ᠎ᠠ ᠴᠢᠳᠠᠪᠤᠷᠢ ᠵᠢᠨ ᠪᠣᠯᠪᠠᠰᠤᠷᠠᠯ᠎ᠤᠨ ᠬᠠᠮᠢᠶᠠᠷᠤᠯᠲᠠ ᠵᠢᠨ ᠠᠷᠭ᠎ᠠ (ᠰᠠᠨᠠᠯ ᠬᠤᠷᠢᠶᠠᠬᠤ ᠨᠣᠣᠷᠠᠭ)》 ᠵᠢᠨ ᠨᠡᠢ᠌ᠭᠡᠮ ᠨᠠᠢ᠌ᠳᠠ᠎ᠳᠤ ᠬᠠᠨᠳᠤᠭᠤᠯᠤᠨ ᠢᠯᠡ᠎ᠪᠠᠷ ᠰᠠᠨᠠᠯ ᠬᠤᠷᠢᠶᠠᠭᠰᠠᠨ ᠦᠷ᠎ᠡ ᠳ᠋ᠦᠩ᠎ᠢ ᠬᠠᠷᠢᠭᠤ ᠲᠤᠰᠬᠠᠬᠤ ᠲᠤᠬᠠᠢ
 
            